Market
Authentication
INFO
For authentication, you need provide apikey of your project in headers example:
js
axios.get(
'https://api.sih.market/api/v1/project',
{
headers: {
apikey: YOUR_API_KEY
}
}
)Project
Get Project Information
INFO
*Authentication Required
http
GET https://api.sih.market/api/v1/projectINFO
Default Response 200:
json
{
"success": true,
"project": {
"id": 1,
"name": "test project",
"balance": 100.51,
"webhook": "https://test.sih.app/callback"
}
}INFO
Default Response 400:
json
{
"success": false,
"error": "string"
}Set Webhook
INFO
Webhook url. If url not provided, webhook will be removed *Authentication Required
http
GET https://api.sih.market/api/v1/set-webhookINFO
query params:
http
url - https://test.sih.app/callbackINFO
Default Response 200:
json
{
"success": true
}INFO
Default Response 400:
json
{
"success": false,
"error": "string"
}Item
Get items list
INFO
*Authentication Required
http
GET https://api.sih.market/api/v1/get-itemsINFO
query params:
http
minified - true/false
extended - true/false
appId - 730 / 440 / 252490INFO
Default Response 200:
json
{
"success": true,
"items": {
"Sealed Graffiti | Tombstone (Monarch Blue)": {
"price": 1.011,
"count": 10,
"phase": "Phase 1",
"market": "Test Market",
"sell": 1.01,
"steam": 1.01,
"image": "-9a81dlW...",
"color": "ffffff"
},
"Souvenir UMP-45 | Scorched (Field-Tested)": {
"price": 1.01,
"count": 10,
"phase": "Phase 1",
"market": "Test Market",
"sell": 1.01,
"steam": 1.01,
"image": "-9a81dlW...",
"color": "ffffff"
},
"StatTrak™ FAMAS | Macabre (Factory New)": {
"price": 1.01,
"count": 10,
"phase": "Phase 1",
"market": "Test Market",
"sell": 1.01,
"steam": 1.01,
"image": "-9a81dlW...",
"color": "ffffff"
}
}
}INFO
Default Response 400:
json
{
"success": false,
"error": "string"
}Get min item price
INFO
*Authentication Required
http
GET https://api.sih.market/api/v1/get-min-itemINFO
query params:
http
item - M4A4 | Asiimov (Well-Worn)
minified - true/false
appId - 730 / 440 / 252490INFO
Default Response 200:
json
{
"success": true,
"items": {
"M4A4 | Asiimov (Well-Worn)": {
"price": 93.14,
"count": 1
}
}
}INFO
Default Response 400:
json
{
"success": false,
"error": "string"
}Purchases
Create order
INFO
*Authentication Required
http
POST https://api.sih.market/api/v1/create-orderINFO
description:
text
the "test" parameter in body is used to simulate a purchase
funds will not be debited from your balanceINFO
body:
json
{
"steamId": "76561198000000000",
"token": "SSH18JS",
"amount": 1.01,
"item": "AK-47 | Case Hardened (Field-Tested)",
"customId": "123",
"test": false,
"appId": 730
}INFO
Default Response 200:
json
{
"success": true,
"id": 1,
"balance": 1.01
}INFO
Default Response 400:
json
{
"success": false,
"error": "invalid tradelink | private inventory | steam guard is not enabled | steam trade ban | steam guard is in hold | unknown error"
}INFO
Default Response 409:
json
{
"success": false,
"error": "custom id already exists",
"order": {
"id": 1,
"customId": "customId",
"steamId": "76561198000000000",
"item": "AK-47 | Case Hardened (Field-Tested)",
"amount": 1,
"status": "created | processing | sent | finished | failed | penalized",
"error": "string",
"sender": {
"offerId": 1,
"timeout": 1566796475,
"nickname": "name",
"avatar": "https://avatars.akamai.steamstatic.com/975652750497a790ab91b828c1749943b6f6fc8e_medium.jpg"
},
"created": 1610000000,
"updated": 1610000000
}
}Get Order Information
INFO
*Authentication Required
http
GET https://api.sih.market/api/v1/get-orderINFO
query params:
http
id - 1
customId - "123"INFO
Default Response 200:
json
{
"success": true,
"order": {
"id": 1,
"customId": "customId",
"steamId": "76561198000000000",
"item": "AK-47 | Case Hardened (Field-Tested)",
"amount": 1,
"expectedAmount": 0.99,
"status": "created | processing | sent | finished | failed | penalized",
"error": "string",
"sender": {
"offerId": 1,
"timeout": 1566796475,
"nickname": "name",
"avatar": "https://avatars.akamai.steamstatic.com/975652750497a790ab91b828c1749943b6f6fc8e_medium.jpg"
},
"protection": {
"status": "failed",
"error": "rollback user",
"rollbackAt": 1753700247,
"rollbackAmount": 0.99
},
"created": 1610000000,
"updated": 1610000000
}
}INFO
Default Response 400:
json
{
"success": false,
"error": "string"
}Get Orders History
INFO
*Authentication Required
http
GET https://api.sih.market/api/v1/get-order-historyINFO
query params:
http
limit - 100
offset - 0INFO
Default Response 200:
json
{
"success": true,
"orders": [
{
"id": 1,
"customId": "customId",
"steamId": "76561198000000000",
"item": "AK-47 | Case Hardened (Field-Tested)",
"amount": 1,
"expectedAmount": 0.99,
"status": "created | processing | sent | finished | failed | penalized",
"error": "string",
"sender": {
"offerId": 1,
"timeout": 1566796475,
"nickname": "name",
"avatar": "https://avatars.akamai.steamstatic.com/975652750497a790ab91b828c1749943b6f6fc8e_medium.jpg"
},
"protection": {
"status": "failed",
"error": "rollback user",
"rollbackAt": 1753700247,
"rollbackAmount": 0.99
},
"created": 1610000000,
"updated": 1610000000
}
],
"pagination": {
"limit": 100,
"offset": 0,
"count": 1000
}
}INFO
Default Response 400:
json
{
"success": false,
"error": "string"
}Get Orders information
INFO
*Authentication Required
http
POST https://api.sih.market/api/v1/get-ordersINFO
body:
json
{
"ids": [
0
],
"customIds": [
"string"
]
}INFO
Default Response 200:
json
{
"success": true,
"orders": [
{
"id": 1,
"customId": "customId",
"steamId": "76561198000000000",
"item": "AK-47 | Case Hardened (Field-Tested)",
"amount": 1,
"expectedAmount": 0.99,
"status": "created | processing | sent | finished | failed | penalized",
"error": "string",
"sender": {
"offerId": 1,
"timeout": 1566796475,
"nickname": "name",
"avatar": "https://avatars.akamai.steamstatic.com/975652750497a790ab91b828c1749943b6f6fc8e_medium.jpg"
},
"protection": {
"status": "failed",
"error": "rollback user",
"rollbackAt": 1753700247,
"rollbackAmount": 0.99
},
"created": 1610000000,
"updated": 1610000000
}
]
}INFO
Default Response 400:
json
{
"success": false,
"error": "string"
}Statuses
INFO
List:
| Value | Description |
|---|---|
| created | purchase created and awaits item search |
| processing | item was found, waiting for seller to send trade offer |
| sent | item was sent by seller |
| finished | buyer has accepted this offer |
| failed | purchase failed, check error message in order's details |
| penalized | purchase failed with penalty, check error message in order's details |
Protection Statuses
INFO
List:
| Value | Description |
|---|---|
| processing | waiting for the trade protection to expire |
| finished | trade protection successfully |
| failed | the buyer or seller activated trade protection |
Protection Errors
INFO
List:
| Value | Description |
|---|---|
| rollback user | The user has activated trade protection |
| rollback supplier | The supplier has activated trade protection |
INFO
Note:
textmate
system can change order's status from sent to processing, there is feature allowing to buy an item again if trade wasnt successful because of sender's failWallet
Get history
INFO
*Authentication Required
http
GET https://api.sih.market/api/v1/wallet/historyINFO
search params:
walletTypeId=1
typeIds=1,3,4
limit=100
offset=0
INFO
Wallet type ids:
| Value | Description |
|---|---|
| 1 | Main default wallet |
| 2 | Deposit wallet |
INFO
Transaction Type Ids:
| Value | Description |
|---|---|
| 1 | purchase |
| 2 | purchase refund |
| 3 | transfer between sih.app balance |
| 4 | deposit item |
| 5 | purchase finished refund, fair price system |
| 6 | manual refund |
| 12 | refund for purchase when canceling a trade via Steam Protection |
INFO
Default Response 200:
json
{
"success": true,
"data": [
{
"id": "527ee278-49e3-4138-b941-f32cc141f03a",
"amount": -0.1,
"typeId": 1,
"data": {
"orderId": 1
},
"created": 1721210563387
}
],
"pagination": {
"limit": 100,
"offset": 0,
"count": 100
}
}INFO
Default Response 400:
json
{
"success": false,
"error": "unknown error"
}Deposit
Description
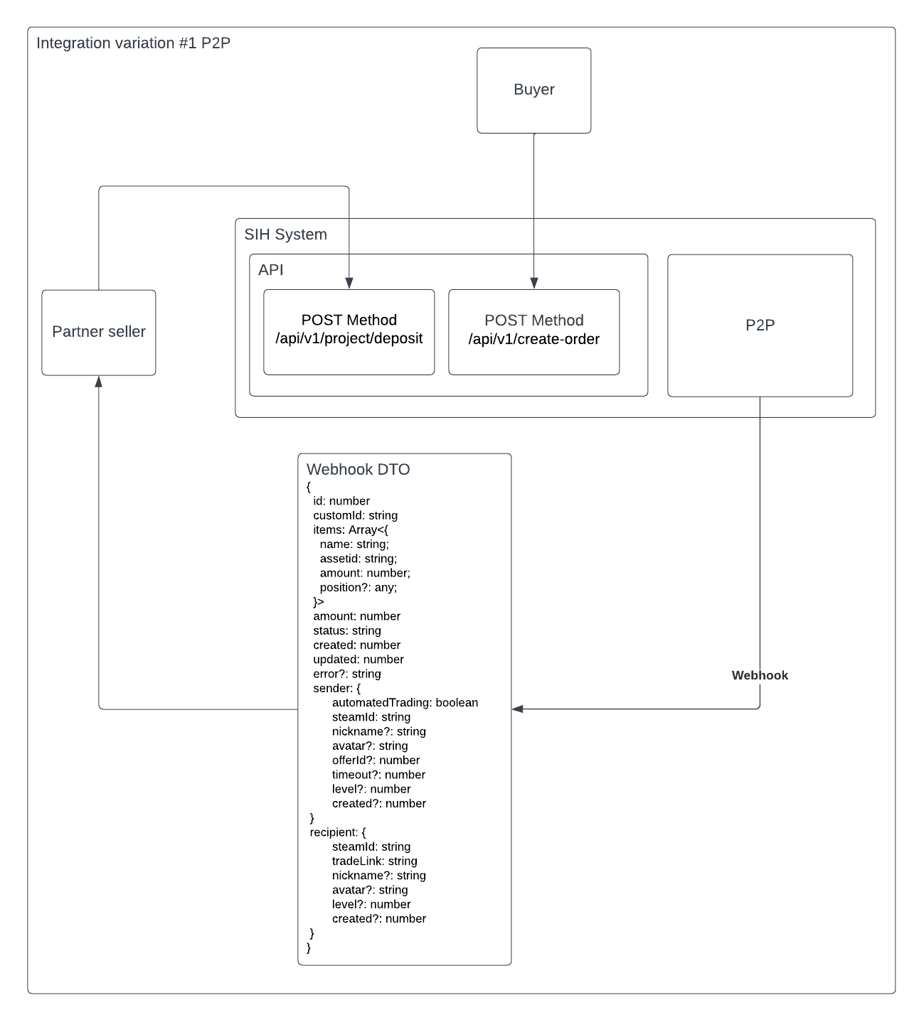
In our system there are 2 variations to integrate your service p2p and polling Below you can see how they work:
P2P Integration
If you choose P2P, all transactions will go through our p2p system, to sell items, the seller must have the SIH extension installed and have permission for your project to trade.

Polling Integration
When polling is selected, the item shipping status is taken from your system. To connect you need to implement 2 REST API methods to buy an item and check the status.
We accept the following statuses from your system:
| Value | Description |
|---|---|
| created | purchase created and awaits item search |
| sent | item was sent by seller |
| finished | buyer has accepted this offer |
| failed | purchase failed, check error message in order's details |
We accept the following reasons and errors from your system:
| Value | Description |
|---|---|
| canceled by buyer | trade offer was rejected by the buyer |
| canceled by seller | trade offer was rejected by the seller |
| send timeout | time to send a trade offer has expired |
| bad price | minimum price is higher |
| invalid tradelink | invalid recipient trade link |
Example of a simple rest api seller:
INFO
INFO
js
const express = require('express')
const bodyParser = require('body-parser')
const crypto = require('node:crypto')
const app = express()
app.use(bodyParser.json())
function createSignature(data, apiKey) {
return crypto
.createHmac('sha1', apiKey)
.update(JSON.stringify(data))
.digest('hex')
}
const depositApiKey = 'YOUR_DEPOSIT_API_KEY'
app.post('/purchase', function (req, res) {
const { signature } = req.headers
// query security check
if (signature !== createSignature(req.body, depositApiKey)) {
return res.send({
success: false,
error: 'invalid signature'
})
}
// your processing
// for example, if price invalid:
res.send({
success: false,
error: 'bad price'
})
})
app.get('/status', function (req, res) {
const { customId } = req.query
const { signature } = req.headers
// cquery security check
if (signature !== createSignature({ customId }, depositApiKey)) {
return res.send({
success: false,
error: 'invalid signature'
})
}
// your processing
// for example, if purchase not found:
return res.send({
success: false,
error: 'not found'
})
})
app.listen(3000)INFO
Add user
INFO
*Authentication Required
http
POST https://api.sih.market/api/v1/project/userINFO
INFO
body:
json
{
"steamId": "76561198000000000",
"tradeToken": "SSH18JS"
}INFO
Default Response 200:
json
{
"success": true,
"data": {
"steamId": "string",
"canTrade": {
"success": "boolean",
"error": "string"
},
"canP2P": {
"success": "boolean",
"error": "string"
}
}
}INFO
Default Response 400:
json
{
"success": true,
"data": {
"steamId": "string",
"canTrade": {
"success": "boolean",
"error": "string"
},
"canP2P": {
"success": "boolean",
"error": "string"
}
}
}Get user info
INFO
*Authentication Required
http
GET https://api.sih.market/api/v1/project/user/${steamId}INFO
Default Response 200:
json
{
"success": true,
"data": {
"steamId": "string",
"canTrade": {
"success": "boolean",
"error": "string"
},
"canP2P": {
"success": "boolean",
"error": "string"
}
}
}Get users list
INFO
*Authentication Required
http
GET https://api.sih.market/api/v1/project/usersINFO
Default Response 200:
json
{
"success": true,
"data": [{
"steamId": "string",
"canTrade": {
"success": "boolean",
"error": "string"
},
"canP2P": {
"success": "boolean",
"error": "string"
}
}]
}Set User Online
INFO
*Authentication Required
http
POST https://api.sih.market/api/v1/project/user/${steamId}/online/${online}INFO
Default Response 200:
json
{
"success": true,
"data": {
"online": "boolean"
}
}INFO
Default Response 400:
json
{
"success": false,
"error": "string"
}Set Users Online
INFO
*Authentication Required
http
POST https://api.sih.market/api/v1/project/users/online/${online}INFO
INFO
body:
json
{
"steamIds": [
"76561198000000000",
"76561198000000001"
]
}INFO
Default Response 200:
json
{
"success": true,
"data": {
"online": true
}
}INFO
Default Response 400:
json
{
"success": false,
"error": "string"
}Deposit user items
INFO
*Authentication Required
http
POST https://api.sih.market/api/v1/project/depositINFO
INFO
body:
items['id'] - asset id of user item items['price'] - price for user item
json
{
"steamId": "string",
"appId": 0,
"items": [
{
"id": "123",
"price": 0,
"customId": "string",
"amount": 1
}
]
}INFO
Default Response 200:
json
{
"success": true,
"errors": [
"string"
],
"data": [
{
"id": "string",
"item": "string",
"price": 0,
"assetid": "string",
"amount": 1,
"float": 0,
"phase": "string",
"stickers": [
"string"
]
}
]
}INFO
Default Response 400:
json
{
"success": false,
"error": "string",
"data": {
"steamId": "string",
"canTrade": {
"success": true,
"error": "string"
},
"canP2P": {
"success": true,
"error": "string"
}
}
}Delete deposit user items
INFO
*Authentication Required
http
POST https://api.sih.market/api/v1/project/delete-depositINFO
INFO
body:
json
{
"ids": [
"string"
],
"customIds": [
"string"
]
}INFO
Default Response 200:
json
{
"success": true,
"data": [
"string"
]
}INFO
Default Response 400:
json
{
"success": false,
"error": "string"
}